Case Study

AutoFlow

This case study explores the design of the AutoFlow Shop Owner Panel, built to simplify repair job management and financial tracking. The focus is on creating a clear, intuitive dashboard that empowers workshop owners to work more efficiently.

Role
UI/UX Designer
Tools
Figma

Project Overview

AutoFlow is a comprehensive service-request platform designed to simplify automotive repair management for shop owners, customers, and administrators. This case study focuses specifically on the Shop Owner Panel, emphasizing streamlined job management, financial tracking, clear communication, and intuitive user experience. As the lead UI/UX designer, I developed a dashboard tailored explicitly to automotive workshop owners, enhancing operational efficiency and customer satisfaction.

Problem Statement

Workshop owners often struggle with manual processes, fragmented communication, complex financial tracking, and inefficient management of repair jobs. The primary challenge was designing a digital platform that integrates orders, financial transactions, notifications, and reporting in a single, cohesive user interface, simplifying daily operations while ensuring accuracy and transparency.

Solution

The solution involved designing a unified, intuitive dashboard specifically tailored for automotive workshop owners. The dashboard seamlessly integrates order management, financial reporting, notifications, and job tracking. Simplified workflows enable quick responses to repair requests, efficient quote management, transparent financial tracking, and real-time communication. Comprehensive testing and iterative design processes ensured that the final platform aligned perfectly with user needs, significantly enhancing productivity and user satisfaction.

Outcome

The finalized design delivered an intuitive, powerful dashboard enabling shop owners to manage repair jobs effortlessly, track income transparently, and communicate efficiently with customers. Key workflows like order management, quote submission, transaction handling, and detailed reporting were refined through user testing, resulting in enhanced productivity, reduced response times, and greater financial clarity.

Target Audience

  • Automotive repair shop owners/managers
  • Users seeking efficient digital management of their business operations
  • Individuals prioritizing ease of use, clear financial insights, and real-time communication

Design Thinking Process

1. Empathize

Conducted interviews and observed pain points faced by workshop owners

2. Define

Identified issues such as manual job management, fragmented communication, and unclear financial reporting

3. Ideate

Created simplified dashboards and seamless transaction flows

4. Prototype

Developed interactive prototypes using Figma

5. Test

Executed usability tests and iteratively refined designs based on feedback

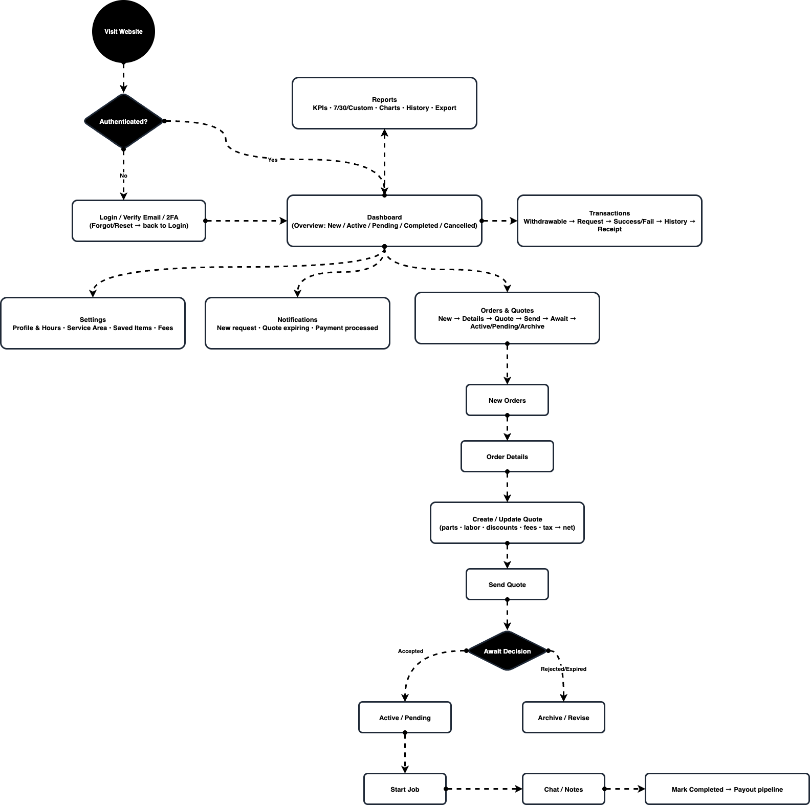
User Flow

User Persona

John

Age: 34
Education: Diploma in Automotive Technology
Status: Married
Occupation: Workshop Owner
Location: Chicago, IL

Personality

Practical

Detail-Oriented

Efficiency-driven

Background

John manages a busy automotive repair workshop handling multiple service requests daily. His daily tasks involve quoting jobs, ordering parts, tracking work progress, and managing financial transactions. Efficiency, clarity, and accuracy are paramount in his business.

Goals
  • Simplify quoting and job management processes
  • Clearly track income, expenses, and pending withdrawals
  • Maintain clear communication with customers
  • Streamline daily operational tasks into one platform
Frustrations
  • Manual management and fragmented data
  • Unclear or delayed financial transactions
  • Missed notifications and quotes due to poor communication tools
Maria

Age: 42
Education: Bachelor’s in Business Administration
Status: Single
Occupation: Operations Manager at a mid-sized auto repair shop
Location: Los Angeles, CA

Personality

Organized

Communicative

Strategic

Background

Maria oversees daily operations in a busy automotive shop. She is responsible for scheduling jobs, coordinating staff, tracking payments, and ensuring customer satisfaction. She relies heavily on digital tools to reduce paperwork and improve efficiency across the workshop.

Goals
  • Ensure smooth scheduling and staff coordination
  • Keep real-time visibility of all ongoing jobs
  • Provide accurate financial reports for the owner
  • Improve customer communication and reduce response delays
Frustrations
  • Difficulty monitoring multiple jobs simultaneously
  • Lack of real-time updates on payments or order statuses
  • Inconsistent communication across teams and customers

Low-Fidelity Wireframes

Colors & Typography

Public Sans

MAIN FONT - ENG

Aa Bb Cc Dd Ee Ff Gg Hh Ii Jj Kk Ll Mm Nn Oo Pp Qq Rr Ss Tt Uu Vv Ww Xx Yy Zz

0123456789-&@?/|*(::;)